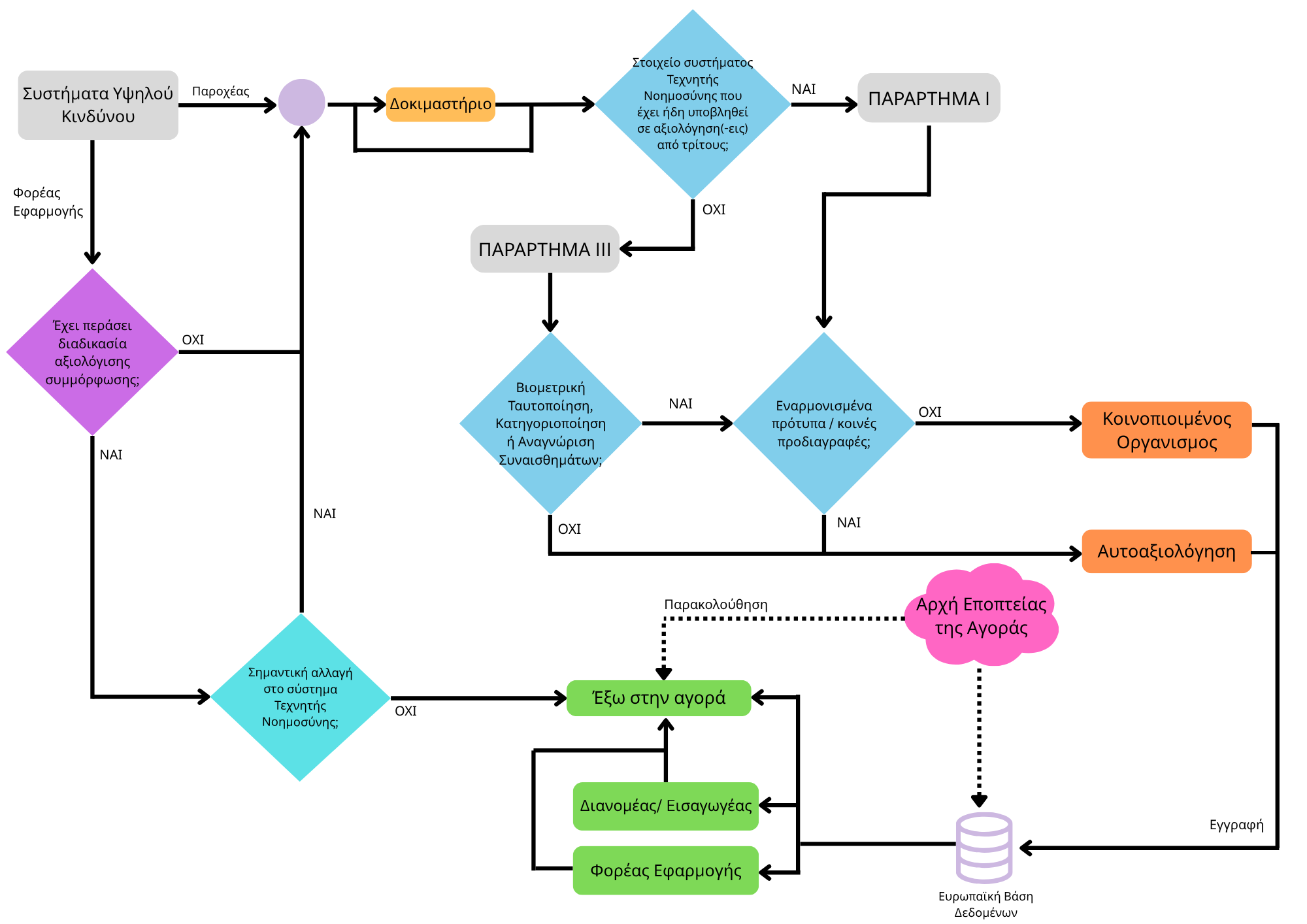
Διαδικασία Αξιολόγησης Συμμόρφωσης

Ο Κανονισμός για την Τεχνητή Νοημοσύνη της ΕΕ (EU AI Act) καθορίζει συγκεκριμένες διαδικασίες ώστε να διασφαλίζεται ότι τα συστήματα τεχνητής νοημοσύνης υψηλού κινδύνου συμμορφώνονται με τα νομικά, ηθικά και τεχνικά πρότυπα πριν διατεθούν στην ευρωπαϊκή αγορά.
Η διαδικασία αξιολόγησης συμμόρφωσης (CA) ελέγχει αν ένα σύστημα τεχνητής νοημοσύνης πληροί όλες τις απαιτήσεις, ανάλογα με τη φύση, τη χρήση και το επίπεδο εποπτείας που απαιτείται.

Διαδρομές

1

Διαδρομή 1: Συστήματα ΤΝ που καλύπτονται από την υφιστάμενη τομεακή νομοθεσία της ΕΕ (Παράρτημα Ι)

Αυτή η διαδρομή εφαρμόζεται όταν το σύστημα ΤΝ αποτελεί μέρος προϊόντος που ήδη ρυθμίζεται από συγκεκριμένη τομεακή νομοθεσία της ΕΕ, όπως οι ιατροτεχνολογικές συσκευές στο πλαίσιο του Κανονισμού για τα Ιατροτεχνολογικά Προϊόντα (MDR). Σε αυτή την περίπτωση, η αξιολόγηση συμμόρφωσης διενεργείται από τον Κοινοποιημένο Φορέα που έχει οριστεί βάσει της νομοθεσίας του συγκεκριμένου τομέα.

2

Διαδρομή 2: Συστήματα με εναρμονισμένα πρότυπα και δυνατότητα εξαίρεσης

Οι πάροχοι μπορούν να ακολουθήσουν αυτή τη διαδρομή όταν η σχετική νομοθεσία της ΕΕ επιτρέπει την εξαίρεση από τη συμμετοχή Κοινοποιημένου Φορέα και το σύστημα ΤΝ συμμορφώνεται πλήρως με όλα τα ισχύοντα εναρμονισμένα πρότυπα. Αυτή η διαδικασία αποτελεί εσωτερική αυτοαξιολόγηση που πραγματοποιείται από τον ίδιο τον πάροχο.

3

Διαδρομή 3: Συστήματα που περιλαμβάνονται στα σημεία 2–8 του Παραρτήματος ΙΙΙ

Αυτή η διαδρομή καλύπτει τα συστήματα ΤΝ που αναφέρονται στο Παράρτημα ΙΙΙ, σημεία 2 έως 8 , για παράδειγμα, ΤΝ που χρησιμοποιείται στην εκπαίδευση, στην απασχόληση ή στην επιβολή του νόμου. Εφόσον τα εναρμονισμένα πρότυπα εφαρμόζονται σωστά, απαιτείται μόνο αυτοαξιολόγηση και δεν χρειάζεται εξωτερική αξιολόγηση.

4

Διαδρομή 4: Συστήματα χωρίς εναρμονισμένα πρότυπα ή με κρίσιμες χρήσεις

Αυτή η διαδρομή εφαρμόζεται σε περιπτώσεις όπου δεν υπάρχουν εναρμονισμένα πρότυπα ή όταν το σύστημα ΤΝ εκτελεί κρίσιμες λειτουργίες, όπως η βιομετρική ταυτοποίηση (Παράρτημα ΙΙΙ, σημείο 1). Σε αυτές τις περιπτώσεις, η αξιολόγηση συμμόρφωσης πρέπει να πραγματοποιηθεί από Κοινοποιημένο Φορέα.

Είσοδος στην αγορά και παρακολούθηση

Αφού επιτευχθεί η συμμόρφωση και το σύστημα καταχωρηθεί στη βάση δεδομένων της ΕΕ, μπορεί να διατεθεί στην αγορά. Από εκεί και πέρα:

Οι φορείς ανάπτυξης, διανομείς και εισαγωγείς διασφαλίζουν τη σωστή χρήση και τη συμμόρφωση στην πράξη.

Οι Αρχές Εποπτείας της Αγοράς (MSA) παρακολουθούν τα συστήματα μετά τη διάθεσή τους για να επαληθεύουν τη συνεχή συμμόρφωση, να αντιδρούν σε περιστατικά και να διαχειρίζονται ενημερώσεις ή σημαντικές αλλαγές.

Αν ένα σύστημα υποστεί σημαντικές τροποποιήσεις, πρέπει να επανέλθει στον κύκλο αξιολόγησης συμμόρφωσης.