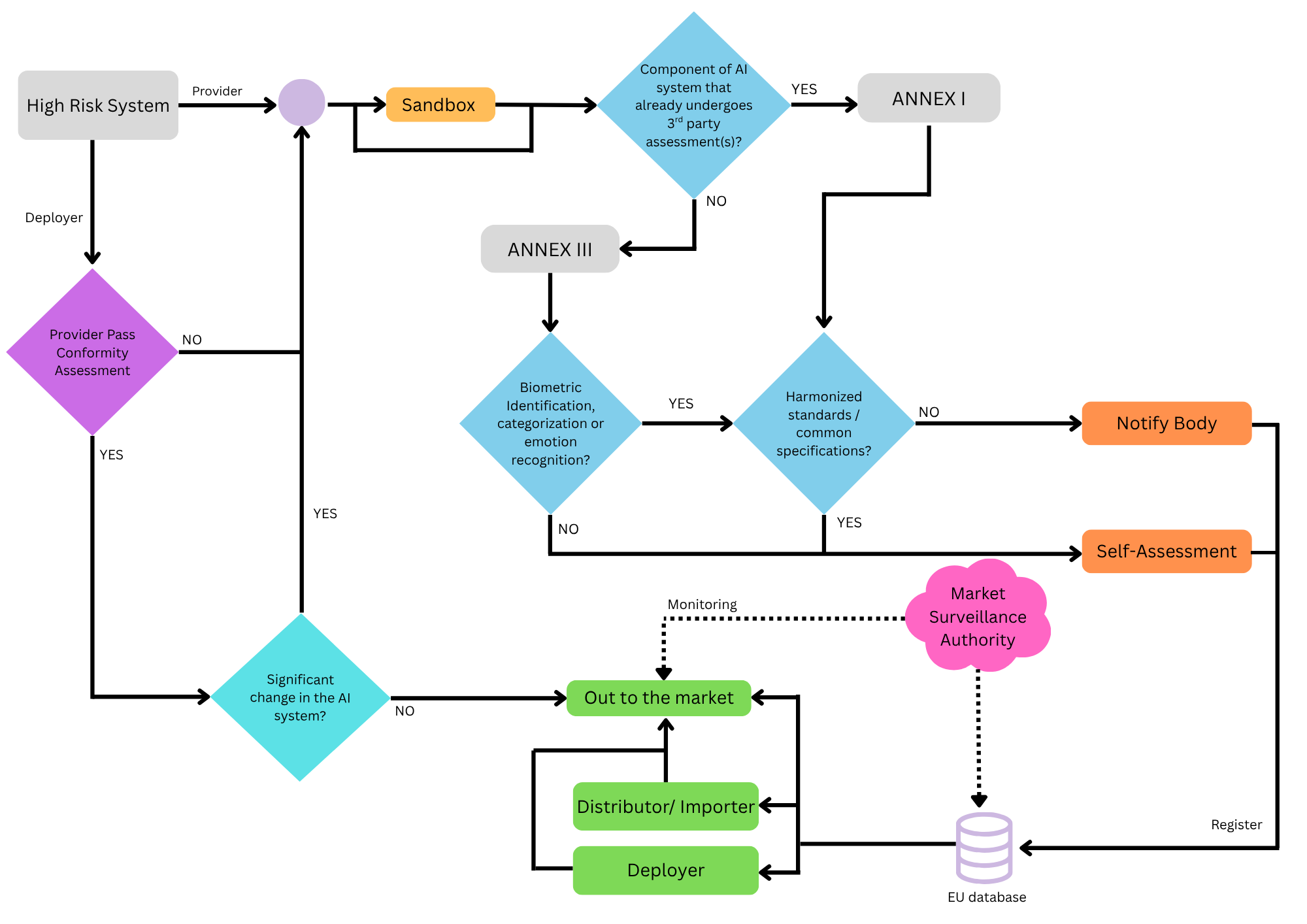
The EU AI Act sets specific procedures to ensure that high-risk AI systems comply with legal, ethical, and technical standards before they reach the European market. The conformity assessment (CA) process verifies whether an AI system meets all requirements, depending on its nature, use, and level of oversight needed.
Comformity Assesment
Routes
Route 1: AI systems covered by existing EU sectoral legislation (Annex I)
This route applies when the AI system is part of a product already regulated under specific EU sectoral legislation, such as medical devices under the Medical Devices Regulation (MDR). In this case, the conformity assessment is carried out by the Notified Body designated under that sector’s legislation.
Route 2: Systems with harmonized standards and opt-out option
Providers may follow this route when the relevant EU legislation allows an opt-out from Notified Body involvement and the AI system fully complies with all applicable harmonized standards. This procedure is a self-assessment process performed internally by the provider.
Route 3: Systems listed in points 2–8 of Annex III
This route covers AI systems referred to in Annex III, points 2 to 8, for example, AI used in education, employment, or law enforcement (Annex III, point 1). If harmonized standards are applied correctly, only self-assessment is required; no external evaluation is needed.
Route 4: Systems without harmonized standards or critical uses
This route applies to cases where no harmonized standards exist or when the AI system performs critical functions, such as biometric identification (Annex III, point 1). In these situations, the conformity assessment must be conducted by a Notified Body.
Market Entry and Monitoring
Once conformity is achieved and the system is registered in the EU database, it can be placed on the market. From there:
Deployers, distributors, and importers ensure proper use and compliance in practice.
The Market Surveillance Authorities (MSA) monitors systems post-market to verify continuous compliance, react to incidents, and manage updates or significant changes.
If a system undergoes major modifications, it must re-enter the conformity assessment cycle.