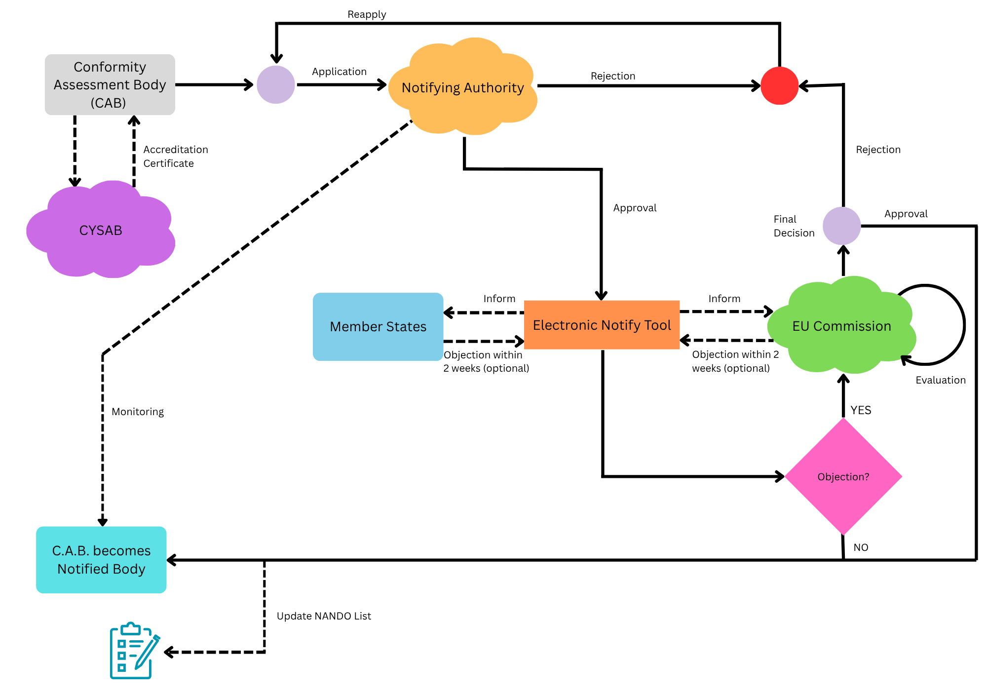
Notification Process

1) The CYSAB (national accreditation body), when requested by conformity assessment bodies, evaluates whether the conformity assessment body possesses the technical competence required by the Artificial Intelligence Regulation (2024/1689). It assesses whether the conditions of Article 31 of the Artificial Intelligence Regulation (2024/1689) are met. If positive, the CYSAB issues an accreditation certificate for this purpose.

2) The conformity assessment body submits a notification application to the Notifying Authority, together with a description of the scope, activities, and an accreditation certificate from CYSAB. If an accreditation certificate cannot be provided, the application must be accompanied by alternative documents that demonstrate compliance with Article 31. The national notifying authority evaluates the application.

3) In the event of approval of the request, the national notifying authority records the approval through the electronic notification system to inform the Member States and the European Commission, who have the right to submit an objection.

4) If there are no objections, the organization is officially registered as a Notified Body, and the NANDO list is updated. In case of an objection, the European Commission reviews the objection and makes the final decision.

Requirements a Conformity Assessment Body (CAB) must fulfill to apply to become a Notified Body under the EU AI Act

1

Must be established under the national law of a Member State and have a legal personality.

2

Must satisfy organizational, quality management, resources, and process requirements necessary to fulfill their tasks, including suitable cybersecurity measures.

3

Must not engage in activities that could conflict with their independence, such as consultancy services.

4

Must have sufficient administrative, technical, legal, and scientific personnel with relevant experience and knowledge.

5

Must have procedures to ensure confidentiality of information obtained during conformity assessment activities, except when disclosure is required by law.

6

Must have appropriate liability insurance for its conformity assessment activities unless liability is assumed by the Member State.

7

Must submit an application to the notifying authority of the Member State where it is established, including a description of its conformity assessment activities and an accreditation certificate, if available.

8

Must participate in coordination activities and be aware of relevant standards.

A Conformity Assessment Body (CAB) must include the following in their application:

Description of Activities:

Description of Activities:

A detailed description of the conformity assessment activities, the conformity assessment module or modules, and the types of AI systems for which the CAB claims competence.

Accreditation Certificate

Accreditation Certificate

An accreditation certificate, if available, issued by a national accreditation body, attesting that the CAB fulfills the requirements laid down in Article 31.

Documentary Evidence:

If an accreditation certificate is not available, the CAB must provide all necessary documentary evidence for the verification, recognition, and regular monitoring of its compliance with the requirements.

Existing Designations

Any valid documents related to existing designations of the applicant notified body under any other Union harmonization legislation.